This research is focused on fusing geo-located social media with authoritative data for the purpose of monitoring urban land use. A number of recent studies showed that digital foot-prints around built environments, such as geo-located tweets, are promising data sources for characterizing urban land use. However, previous studies analyzed temporal signatures of Twitter users collectively resulting in coarse resolution maps of urban land use. A novel method was designed to complement traditional on-site surveys, specifically in the era where rapid changes in metropolitan land utilization exceed periodic surveys. The results of this project revealed that mechanistic understanding of Twitter users’ mobility patterns led to an optimum integration of volunteered and authoritative maps, and allowed for characterizing land use at the level of city parcels.
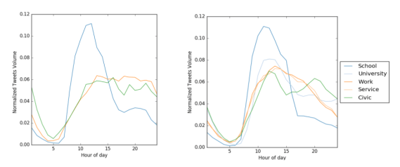
Distinctive Twitter users’ activity signatures for different urban land use types

……………. …. San Diego Chicago